The Ten Mega Party


A bunch of precision 10MHz sources has gathered at my place, to have some fun. I'm looking for a good reference for my many years, on-and-off project, the SIDI interferometer , so I was interested and recorded the proceedings.

Contents

1 Introducing the participants


All of the participants are elderly citizens, with a lot of work years behind them, so maybe what I measured, is not a fair representation of what they were capable of, in the blossom of their youth.
Also, there seems to be a consensus, that you must let these guys run for at least a month, to truly stabilize. I must admit, that I did not do that, typical warm up times were between one and a few days.
The measuremets presented here were not done in a tightly climatically controlled vault 20m below ground, but in a room with people walking around, opening doors, etc. They respresent more how these oscillators behave in a typycal hobbyist's garage lab - I think that is probably more interesting for the majority of readers anyway. It was not my intention to scale the lofty heights of time nuttery here, but just to see, what can be done with cheap, widely available stuff, in a typical ham shack environment.

I thought about including some new OCXOs, so I did a search for "OCXO" on Farnell. It brought up about 75 hits, with prices from 31.12 to 1226.00 euros. I checked a few datasheets, but even the most expensive ones were only about as good as my old clunkers, so I didn't bother, and saved some money.
Well, there are the Ocilloquartz BVA and Vectron OX series, but these are neither cheap nor easy to find.

1.1 A couple of Trimble 65256 OCXOs


Bought from .... on Ebay. #1 has date code 0640 and #2 0918. They definitely show some wear and tear, but otherwise seem to work well. I mounted them on small protoboards, with some supply filtering, an TL431 5V tuning voltage stabilizer and tuning potentiometer.

A couple of Trimble OCXOs on proto boards
Fig 1.1.1 A couple of Trimble OCXOs on proto boards

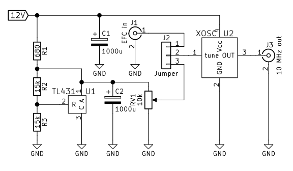
Schematic of the OCXO test board
Fig 1.1.2 Schematic of the OCXO test board

I could find no datasheet about these oscillators online.

Trimble OCXO pinout (bottom view)
Fig 1.1.3 Trimble OCXO pinout (bottom view) EFC=VCO input, REF = ?

There are rumors, that both 12V and 5V variants exist out there, with the same type number (!!). After running both of them on 12V for many days, I noticed that #2 got noticeably hotter, thermal camera measured 54C on the top label vs 46C on #1, at 22C ambient. #2 also drew slightly more current, 270 vs 200mA. I decided to investigate.

Thermal image of the two trimble OCXOs
Fig 1.1.4 Thermal image of the two trimble OCXOs

#1 starts oscillating at about 5.5V (5.7V with slowly rising voltage), and going down with the voltage, the unloaded output amplitude (4.0Vpp sine wave) starts to decrease at 5.7V.
#2 starts at 3.5V (4.5V with slowly rising voltage), and going down with the voltage, the unloaded output amplitude (4.0Vpp) starts to diminish at 3.5V.
Hmmmm. #1 is almost certainly not a 5V type, but #2 could be? When run at 5V, it still heats to 54C and draws 600mA.
On cold start, the 5V type draws more than 1.5A (power supply current limit), and the 12V type 600mA. After warm up, the 5V type draws 600mA at 5V and 270mA at 12V. The 12V type stabilizes at about 200mA, all at 22C ambient, free air (no fans, heatsinks or added thermal insulation).

Later I got two more OCXOs of the same type, on the Trimble GPSDO boards, date codes 1410 and 1543. They are certainly 5V types, as the board's supply is 5.5V, and I see no voltage converters on the boards. They both reach 54C on the label, and I did not desolder them, to measure the current. The boards draw a bit more than 600mA, this computes.
So, does #1 (the 12V type) just have a faulty thermostat? Squirted freeze spray, current rose, hit it with a hair dryer, current fell, the thermostat seems to work OK. Could it be, that when they went 5V, they also changed the temperature set point? Or maybe just started to skimp on thermal insulation? Can't tell, since I only have one 12V specimen.

Tuning sensitivity is about 1.6 ... 1.7 Hz/V on both. Supply pull is less than 100uHz/V, after a couple of minutes for the thermostat to "come back".
Both have 3.6Vpp output open, and 1.8Vpp into 50Ohm, no DC.

The most important thing learned here is, that the 5V type will survive for days on 12V - well, at least the one that I have did :-)

Still later, I read on the web that these cans contain another can - usually a Vectron OCXO. So I opened the cans:

A couple of opened Trimble 65256 cans
Fig 1.1.5

The internal "do not ship" cans are MC2001X4-046W in the 12V type, and MC2001X4-049W in the 5V type. These are Corning/Vectron OCXOs, quite obsolete, could find no datasheet on the web.
On the PCB, there are two ON semiconductor J210G mosfets, an J31G bipolar, some SOT-23 and SOT23-5 packages, etc. Looks like another thermostat, so I guess these may be double ovens?

Up to table of contents

1.2 A Bliley NV47M1008 OCXO


Bought from .... on Ebay. Arrived with a very scruffy label, but othervise no visible damage, except for some beauty marks. Looks like it has mingled with some screws and other hardware at some place.

Bliley NV47M1008 OCXO
Fig 1.2.1

Found a datasheet on the web, but could not determine from it, what the supply voltage for this type should be. So, I hooked a scope, and slowly increased the supply. It started to oscillate at 2.4V, with full amplituce (CMOS) square wave.

Bliley OCXO pinout (bottom view)
Fig 1.2.2 Bliley OCXO pinout (bottom view) EFC=VCO input, REF = 4V output

There is a "V REF" pin on the can. At lower supply voltages it tracks the supply voltage, but remains fixed at 4V as the supply passes 4V. I guess this is a stabilized output for a frequency setting potentioneter. I went up to 6V, which is still safe for HCMOS, and it stayed at 4V. From this, I think 5V is the right supply.

On cold start it draws about 500mA, after warm up about 180, at 22C ambient, free air. The top label reaches about 45C.
Tuning slope is 11.4 Hz/V. Output 4Vpp CMOS like square, 50 ohm loaded 2.5Vpp (0...2.5V, 1.25V average DC) square.

Up to table of contents

1.3 A couple of Epson Toyocom TCO-6920N DOCXOs


Bought from .... on Ebay. Advertised as double oven, datasheet also mentions that.

Epson OCXO pinout (bottom view)
Fig 1.3.1 Epson OCXO pinout (bottom view) EFC=VCO input

These are 12V types, start oscillating at 5.5V, the amplitude reaches full 2Vpp sine wawe (no load) at 10V supply.

An Epson Toyocom double oven crystal oscillator
Fig 1.3.2 Which date??

The case temperature, after warm up, is 55 and 53 degrees, at 25C ambient, with current consumption batween 180 and 190mA. Cold start, they suck a little less than an amp, for about three minutes, then reach equilibrium after maybe 15 minutes.
The tuning sensitivity is about 0.75Hz/V.
The output is 2Vpp sine, can drive 50 ohm with a 1.6Vpp sine, no DC.

Up to table of contents

1.4 A bunch of CTI OSC5A2B02 OCXOs


Bought from .... on Ebay. Got a dozen for less than a single one of the others. Found a datasheet, it is in chinese, but with english anotation. At least no doubt that this is a 5V device.

An CTI OSC5A2B02 OCXO
Fig 1.4.1

Draws about 350mA on cold start, 200mA after warm up. Top of the case around 57C. Tuning slope is around 10Hz/V.
The output is a 4Vpp CMOS-like square wave. Loading it with 50 ohm, reduces amplitude to 2Vpp (0...2V, 1V average DC).

CTI OCXO pinout (bottom view)
Fig 1.4.2 CTI OCXO pinout (bottom view) EFC=VCO input

Since I had a dozen of these, I decided to cut one open, and see what is inside

CTI OSC5A2B02 OCXO open, top
Fig 1.4.3 I ripped one component off, while sawing the case. I did no soldering here, flux residues are 100% original

CTI OSC5A2B02 OCXO open, side1
Fig 1.4.4 Thermal insulation is quite thin

CTI OSC5A2B02 OCXO open, side2
Fig 1.4.5 One transistor for heating, thermistor is in the goo (I guess)

Up to table of contents

1.5 A couple of HP10811-60111 OCXOs


Bought from .... on Ebay. At first glance, they looked in mint condition, maybe NOS, but later I found a burn mark (some soot and a melted point) on the bottom edge of one. Looks like it encountered some high current source. But it works well, so this must have been a platonic affair only, no penetration.
UPDATE: Later I found that things may not have been that inocent, see below, the frequency stability measurements. The bruised one is refered to as #2.

burn mark on the hp10811
Fig 1.5.1

A very good and exhaustive manual from HP can be found on the web, so no hide and seek games with these.

The OCXOs came mounted on small printed circuit boards, with some chips and stuff. More web searching, and I found out that these OCXOs are (were) used in many HP counters, like HP5328, whose service manual can also be found online. There I could find the schematic of this "oscillator support" board.

burn mark on the hp10811
Fig 1.5.2

This board contains several things: an 723 based 12V regulator for the oscillator, a shaper, detector and automatic switch over circuit for an external reference input, a divider by 10 for an 1MHz output, and a 5V regulator, in the form of a TO220 package dangling on colored wires, for the TTL chips.

The oscillator support board
Fig 1.5.3

The board runs on a 20V supply, and -5V for the ECL stuff in the external clock circuits.
BTW, the green edge connector is EDAC 305-030-521-501, Mouser has them in stock.
This OCXO is different from the others described here, in that it has separate power supplies for the heater and oscillator. This is nice, because you need a precision supply only for the small oscillator current.
These are also the only ones having a mechanical tuning facility.
The electrical tuning sensitivity is about -0.35Hz/V. It is negative, because the varicap cathode is connencted to an internal 6V bias point. The EFC range is -5V to 5V.

I decided I only need the 723 based 12V regulator, and the frequency setting potentiometer, so I unsoldered all of the chips except the 723 (marked 1820-0439).

board with removed components
Fig 1.5.4

The output was originally buffered through an emitter follower, but with a 1k emitor resistor it wasn't able to drive 50 ohm. In fact, the distortion was so bad, that my HP3048 refused to measure phase noise. Therefore, I also removed the transistor and the bias resistors, and wired the OCXO's output directly to the SMB connector on the board. It can drive 1.5Vpp (16.6 dBm) sine into 50 ohm, no DC component.
Since there are no more 5V TTL chips on the board, we can get rid of the dangling 5V regulator too.
I had no suitable edge connector, so I just soldered two wires to suitable pads, to power the board:

power connection
Fig 1.5.5

Red wire is plus 20V. Pins 1 (OCXO ground) and 7 (board ground) on the board edge connector must be connected together. Red arrows mark the 10 MHz output from the HP10811, the two pins are connected together on the board.

While the edge connectors on the oscillator and on the support board are of the same type, the pinout is completely different!
The pinout on the OCXO can (NOT the suport board) is this:
Pin1    RF output 10MHz
Pin2    RF output ground
Pin3    Oscillator supply, +11.0 to +13.5V
Pin4    Oscillator supply ground
Pin5    EFC ground
Pin6    EFC
Pins 7...10   NC
Pin11   Oven monitor output
Pins 12,13    NC
Pin14   Oven supply, +20 to +30V
Pin16   Oven supply ground
Pins 2,4,5 are internally connected together. Contacts on both sides are connected together.

To have three similar ocillators for the "triangular hat" phase noise measurement, I later bought a third HP10811, this time a "D" type (HP10811-60120). It is later referenced as "#3".


A lineup of OCXOs
Fig 1.5.6

A lineup of OCXOs, to show relative size. From left to right: CTI, Bliley, Epson, Trimble, HP.



Up to table of contents

1.6 A couple of Trimble 57963-C GPSDOs


Bought from .... on Ebay. Kudos to the seller, for including a short piece of 50 wire fine pitch flat cable, and a small breakout board, otherwise it would be quite a messy job, connecting to the board.
These boards are quite complex, a lot of stuff on both sides:

Top of the Trimble GPSDO PCB
Fig 1.6.1 Bottom of the Trimble GPSDO PCB
Fig 1.6.2

Chips top: XEMICS 3330R GPS RF front end, Xilinx XC3950 FPGA, TI TMS320VC5509AZHH DSP, SST 343248, MAX3232, LT1764A.
Chips bottom: ACT174, ACT374, two MAX1241 12bit A/D, TL16C752 dual UART, Kyinyx KY32-464WP, and then some small SMD 5 and 6 pin packages, probably opamps, etc.

I made a small chassis to mount both boards and hold some front panel connectors. Bought a bunch of Chinese MCX to SMA pigtails, to have SMA connectors on the front panel. (1PPS is not wired in the photo below)

Trimble gpsdo in a chassis
Fig 1.6.3

I also included a LM1084-ADJ regulator, to make the required 5.5V supply, mounted on the bottom (not visible), to use my universal 12V supply voltage.
The fat chip next to the flat connector is a MAX3232, making the serial port a "true" RS232, with bipolar levels, so beware!

Up to table of contents

1.7 A CellSync 1100 GPSDO


I bought this box in 2001 at a surplus store in Silicon Valley. I was not able to get any data about it. When I connect the antenna, after a few minutes, it goes into "blinking green" mode, not sure what that means. I thought it was doing the survey, but after one week it is still blinking. Later I saw the Trimble units go into "blinking green", when fully locked, so all might be well here too (I hope).

CellSync 1100 GPSDO
Fig 1.7.1

It has a bunch of serial ports, but none of them wants to talk with me - or with lady Heather, for that matter.
Inside the box, there is A LOT of stuff.

The guts of the CellSync 1100 GPSDO
Fig 1.7.2

A higher resolution image is
here. The OCXO is covered in foam for additional thermal insulation. Under the foam block is an Vectron CO-766Y4223 20 MHz oscillator. Could not find any datasheet, probably too old.

The OCXO inside CellSync 1100 GPSDO
Fig 1.7.3

The OCXO board has an "universal" layout, that can also accomodate the bigger OCXOs, like the Trimble and Epson types described above.

Up to table of contents

1.8 My own GPSDO design, the MBSD


I found the commercial GPSDO designs described here not very suitable for my interferometric purposes, so I decided to try my hand at GPSDO design. More about that
here.

1.9 A TEMEX LPFRS-01 rubidium controlled oscillator


Bought from .... on Ebay. The LPFRS unit came mounted on a heatsink, with a small circuit board, to match the old LPRO format in size and connector.

LPFRS/LPRO rubidium controlled oscillator
Fig 1.9.1

It looked very nice, until I saw this horror:

horrible LPFRS/LPRO output connection
Fig 1.9.2

This really badly hurt my RF feelings, so I had to do something. I drilled some additional holes into the heatsink, and cut the board close to the trimpot

Phallic monster
Fig 1.9.3

to remove that phallic monster and make a decent RF connection.

LPFRS/LPRO output solved
Fig 1.9.4

Then I powered it up, and connected lady Heather to decode the status messages on the serial line. The LPFRS contains a microcontroller, which can communicate with the external world throgh a serial port. The numbers look a bit end-of-life-ish, but the output is still OK. On the web, mostly on forums, I found a lot of posts about people restoring their rubidiums, of this and similar types, by changing the caps, heating the lamp, tweaking the trimmers, etc. So I hope I can keep it running for some time.

I wrote a small program to draw the reported values versus time. The next figure shows behavior upon power up:

Graphs of values
Fig 1.9.5

Top graph is the lamp voltage. It seems high, but the lamp values from the lpfrs come inverted, so the lamp is just still good enough.
Graphs 6 and 7 are the heater current of the lamp and absorption cells, showing a low damping of the thermostat control loops.

Finally, I mounted it on a chassis, together with a 24V transformer, rectifier and a 7824. The small blue board is a serial/USB adapter.

LPFRS mounted on a chassis
Fig 1.9.6

Later I bought two more LPFRSs, sold as "not locked". I managed to get them working, more about that is
here.

Up to table of contents

1.10 A couple of borrowed HP5350 counters


I borrowed these before I had my HP10811 ocillators. In fact, they contain exactly the same type HP10811-60111 OCXOs, as described above, but on a different board. They have a BNC 10 MHz reference output on the backside, which I could use.

A couple of stacked HP5350s
Fig 1.10.1

I later used these to see how much sitting in a big metal box with a quality power supply would help. My other HP10811s just sat on the desktop, power supplied via banana leads from an old lab supply.

Up to table of contents

1.11 A borrowed Oscilloquartz OSA 4530 GPSDO


I borrowed this to see how a Swiss big-name professional non-junkyard GPSDO behaves.

Oscilloquartz GPSDO
Fig 1.11.1



Up to table of contents

1.12 A borrowed Quatzlock E8-X GPSDO


A friend bought this one, and I borrowed it for measurements. It costs more than 1000 euros, more than all of the other non-borrowed items described here together.

Oscilloquartz GPSDO
Fig 1.12.1



Up to table of contents

1.13 A borrowed Lucent RFG-RB rubidium controlled oscillator


I wanted to try rubidium vs rubidium, so I borrowed one. I want to buy a second one, but I came too late to the game, and Ebay prices are now rather crazy.

Lucent RFG-RB rubidium reference generator
Fig 1.13.1

Lucent RFG-RB backside open
Fig 1.13.2

Inside is an EFRATOM model SLCR-101 (pn 104796-001) box, which has no microcontroller, to report the status. It's only status outputs are a voltage proportional to lamp current, a single "bite" wire and an "xtal v mon" wire.

Label on the internal box
Fig 1.13.3

Since the "fault" LED on the front panel is off, and the green one alight, I assume it works OK.

The internal box does have an "ext C field" input, but it does not seem to be wired to any of the front panel connectors.

Up to table of contents

1.14 An borrowed EGG timer


Model H314. I got this after I have done most of the other measurements. It's former job was in a Scientific Atlanta ground station. It is bigger (taller) than even the HP10811.

A photo of EG&G model H314 crystal oscillator
Fig 1.14.1

The label only says "crystal oscillator", but when switched on, it draws about 530mA, falling to somewhat less than 170 after 15 minutes, so it is definitely a OCXO.
On the bottom it has an SMA output connector, and seven terminals, arranged as an "miniature" 7 pin tube socket layout. Google knows nothing about it, and it seems that only two pins, gnd and +12V, are used. Other pins measure >20Mohm with an ohmmeter, and connecting them to ground or 5V with a resistor, does not influence the oscillator in any way. So, sadly, no EFC input.
It does have a mechanical tunung hole. But the mechanical tuning has a lot of backlash and hysteresis, and after each tweak, the frequency drifts for minutes or more, so extremely hard to tune better than to a few parts in 1E-8.

I was expecting better from such a big box. And it has no EFC input for disciplining, so it was of no further interest to me.

Up to table of contents

1.15 Three PTI XO5051-001 100MHz OCXOs


Bought on Ebay from .... Arrived with 10cm pieces of flat cable ending in a 4 pin female pin header, 10cm SMA to MCX cables, and some mounting hardware.
These are a bit alien at a 10MHz party, but I wanted to see what I get, when I divide frequency by 10.

PTI OCXOs
Fig 1.15.1

Could not find any datasheet online, just a forum post with the pinout.

Pinout of the PTI OCXO
Fig 1.15.2

They need more than 6V to oscillate well, so I guess they are 12V types. When cold, they draw about 0.35A at 12V, and less than 150mA when warmed up. Tuning slope is 300Hz/V.
Two of them have a quite high output level: 5.8Vpp open, 4Vpp into 50 ohm, so the output impedance is less than 50ohm.
The third one had a much lower output level, about 1.2Vpp, but otherwise (stability, tuning, output impedance) seemed to work well. Neither the oscillator nor the output stage could be bad, so I decided to open the can and see.

PTI OCXO opened
Fig 1.15.3

The oven part is thermally insulated by a hard, but brittle foam. The small daughterboard inside has additional cutouts around the oscillator part, to further reduce thermal conductivity.

PTI OCXO oven daughterboard
Fig 1.15.4

The part responsible for the low output level was a crystal filter between the oscillator and the output stage (the small UM-1 package). It's task is to reduce the far away (>20kHz) noise level. The crystal inside is probably very thin, and didn't survive the Chinese scrapyard processing pipeline.
I simply bridged it with an 220pf cap, and the ouput level was equal to the others. The far off noise reduction was of course gone, as can be seen in the phase noise measurements below.

PTI OCXO, filter shunted
Fig 1.15.5

The output transistor (SOT-89 near filter) is marked N4 P48. Judging by the voltages on it's pins, it is a bipolar one.

I won't blame the seller. The output level was still high enough, to drive most if not all frequency counters. He probably connected the OCXO to a counter, and got a nice 100MHz reading, so he put it in the "good" bin.

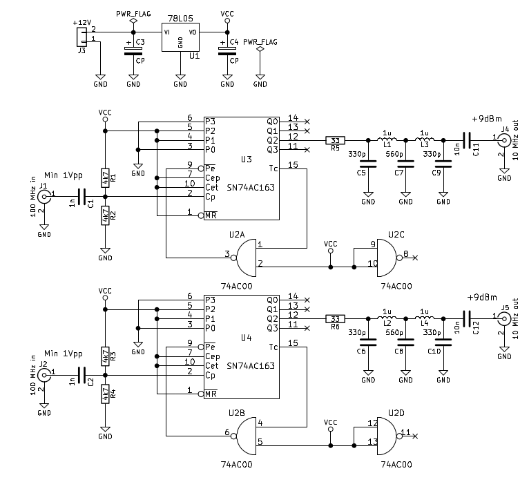
To be able to compare to the 10MHz sources, I made a small dual channel frequency divider by 10, using the SN74AC163 counters from Texas Instruments:

Schematic diagram of the frequency divider
Fig 1.15.6

The PTI OCXOs have high enough output amplitude, to drive the counters directly, no additional circuits required. I built this with 0805 passives on a protoboard with groundplane (I bent every other SOIC pin upwards, to use the 2.54mm raster protoboard, the AC00 is DIP on the top side):

Photo of the frequency divider bottom side Photo of the frequency divider top side
Fig 1.15.7

On terminal count, 0110 (6 decimal) is jammed into the counter, so that it counts from 6 to 15, for a division by ten. (The "P" inputs of the counters are connected to jumpers, so other division ratios can be set). Output is taken from Q2 instead of Q3, because the waveform there is more symmetrical (4:6 instead of 2:8). The 11MHz lowpass filters on the outputs make a nice sinewave, with a quite clean spectrum:

Spectrum of the frequency divider output
Fig 1.15.8

The dividers work up to about 130 MHz, so we have some margin. I was surprised that the output of the SN74AC163 chip is quite powerful. When loaded with 50 ohm, the output drops from 5 to 4 volts, so the output impedance is just 12.5 ohm! Using a series 33 ohm resistor, to make a quasi 50 ohm output, it can give almost +10 dBm! This is enough for around -175dBc/Hz noise floor on the HP3048.
These dividers also proved to have pretty low residual noise, see the phase noise measurements
below

Up to table of contents

1.16 Four HP E1938 OCXOs


Bought on Ebay. E1938 were the last OCXOs developed by HP, before it became Agilent, and were, for example, used in HP Z3815A GPSDO boxes. They are much less well known / popular than the HP10811s, so despite being much rarer, they are usually sold for significantly less - so I could afford four, HI. I bought them from two sellers, two from each. E1938 number two is "Rev. B", others are "rev. C".

Four HP E1938 OCXOs
Fig 1.16.1 Four E1938 OCXOs warming up. The pieces of black insulation tape are thermal camera targets.

There seems to be no official user manual, probably because these were only sold as OEM parts, not as stand alone components. I could only find a couple of web pages:
leapsecond (external link) and prc68 (external link), where some info, including pinouts, schematics and theory papers can be found.
These OCXOs were specifically designed for GPSDO applications, so the developers focused mainly on short term thermal stability, not so much long term stability and aging - these were expected to be taken care of by GPS. Another design goal was to make them low enough to fit in a 1U rack box.
This thermal design is called a "zero gradient crystal oven" (see the PDFs on the prc68 page). Ideally, it should be spherical, but there was the low profile requirement, hence the "hockey puck". It is a single oven, but still built like Solomon's temple: the porch (main board with digital stuff), the sanctuary (a circular PCB inside the puck) and the holy of holies, in the center of the puck (the crystal with a few components).
E1938s are much more complicated than the HP10811s, they contain at least ten times the number of components. The oscillator is a special bridge circuit with AFC and ALC circuits, oven controls are digital with A/D and D/A converters, there is a microcontroller overseeing it all, etc.
There is no provision for mechanical tuning, so if these age out of the EFC range, you're out of luck. With the EFC input grounded, mine were about 3 to 7Hz low, and need 3.2 to 4V of EFC to reach 10MHz. Now, I could find no info on the EFC voltage range in the available descriptions. The 10811s have no negative supply, but their EFC voltage range is -5V to +5V, so I wasn't sure.
Looking at the schematic, the EFC input, besides to the varicap diode at the crystal, also goes to an input on the 24bit A/D converter. There is only a three stage RC lowpass in between, no resistor to ground, so the full EFC voltage impinges on the A/D. According to prc68, this is an Analog Devices AD7714. It's datasheet specifies an absolute maximum analog input voltage range between -0.3V and AVdd+0.3V. The schematic shows it supplied with 5V, so a EFC voltage between 0 and +5V should be safe.

The tuning sensitivity is from 3 to 4 Hz/V, about ten times higher than on a 10811. This is not optimal for phase noise, but was probalbly done to cover the absence of mechanical tunung.
To get exactly 10MHz, the EFC voltage on boards 1...4 is: 4.0V, 3.25V, 3.2V and 3.4V.

Another mistery are the LEDs on the main board, there is a single one, and a group of four LEDs of different colors, that light and blink in various ways. The single one seems to just signal the presence of the +5V supply voltage. I could find no info about the other four. Looking at the schematic tells nothing, they are just connected to microcontroller's port pins. On power up, the four grouped leds will all blink in unison for a few seconds, then go into orange lit, green blinking, other two off, for the next ten minutes or so, the time probably depending on ambient temperature. After that, for about a minute, both green and orange will blink, with the orange led blinking "TN" in morse code. Finally, only the green led will keep blinking, others off. The green one blinking and others dark seems to say all is well, oven stabilized etc. I've also seen this blinking green meaning "OK" in some GPSDOs.

Power supplies needed are 5V and 12V. The oven and some digital circuits are driven from 5V. Cold, it sucks around 3 amps, going down to about 1.5A when it reaches working temperature, some 7 minutes later, in a 22C environment. I try to run my OCXOs from linear power supplies, so I really hate such large currents at low voltages.

Apart from the puck itself, there are two TO220 FETs on small heatsinks, that also get very hot.
The puck heats up to about 53C, and the TO220 heatsinks I measured between 70C and 100C.

Supply voltages for the oscillator and other analog circuits, are derived from the 12V supply, using LT1121 LDOs. Consumption here is much lower, about 95mA.

After warming up, it will continue to work with the 5V supply down to 4V, probably depending on the ambient temperature. As for the 12V supply, the orange led starts to blink at 10.5V.

The power on transient on the 5V supply was quite similar on numbers 2, 3 and 4:

Current versus time graph
Fig 1.16.1 Current versus time graph, vertical: amps, horizontal: seconds

but number 1 throws some tantrums before stabiizing:

Current versus time graph
Fig 1.16.2 Current versus time graph, vertical: amps, horizontal: seconds



The main connector is a D25 female like thing with a coax terminal in the middle. The coax in the center is not used, both 10MHz output and EFC input are on the remaining 20 pins. I just used a normal D25 male connectors, put them under a drill press, and massacred a hole in the middle, to get rid of the center five pins.

A massacred D25 connector
Fig 1.16.3 A massacred D25 connector

Then I connected wires for GND (black), +5 (red) and +12V (yellow), a female SMA (card edge type) for the 10MHz output, and a two pin female header for the EFC voltage.

Connections to the back of the massacred D25 connector
Fig 1.16.4 Connections to the back of the massacred D25 connector

There is no potentiometer for setting EFC on the OCXO, so for testing, I made a small proto board with a 78L05 and a trimmer pot.
NOTE: there is a trimmer pot on the main board, near the puck connector, but it does not control the frequency. It is connected across the 10MHz output.

Proto board for EFC setting
Fig 1.16.5 Proto board for EFC setting

The EFC tuning sensitivity is around 3.8 Hz/V.
Pulling by the 12V supply is about 3 mHz/V, tested from 11.5 to 12.5V. I also varied the 5V supply between 4.5 and 5.5V, but the change of frequency was smaller than the random variation.

The E1938 OCXOs were quite a disappointment for me. On the leapsecond.com page, there are some measurements, and one example has ADEV below 1E-12 up to 1000 seconds, so I was hopful. Considering all the fancy theory, complicated schematic, power consumption, and younger age, I expected them to be at least slightly better than the 10811 - but they are quite a bit worse (see the measurements below). Since I have four of them, from two different vendors, and none is even close to a 10811, the probability that I just had bad luck, is not very high. Maybe I am starting to understand, why you can buy four of these for the price of a single 10811D?

But I still have a hard time believing that HP would do such a step backwards? Could it be that these just don't age well? There are eleven orange tantalum caps on the main board, but my "MESR-100" measured all of them below one ohm, I guess that's OK?

Since they looked like they haven't seen any electricity for years, I tried to give them another chance, by connecting all four to an old PC PSU, and let them run for a long time. After five months (!), I could not see much improvement. So, maybe this fancy design was just to get low profile, at whatever cost in performance that would bring?

On one of the above linked sites, there is also a zip file with a program for communicating with the E1984 over the serial port. I wondered, it might provide some status report, useful for debugging. I tried to run it under WINE, and it didn't work. Then I borrowed a laptop with windows 10, still no luck. A dumpster laptop with windows XP

Up to table of contents

1.17 Two LPRO rubidium boxes


Bought from Ebay, advertised as "high lamp voltage". These are "fully analog", no microcontroller. Only two status lines are provided, lamp voltage and ....
Power supply is 24V, switch on transient looks like this:

Current versus time graph
Fig 1.17.1 Current versus time graph, vertical: amps, horizontal: seconds

The lamp voltage, after power on, goes like this:

Voltage versus time graph
Fig 1.17.1 Voltage versus time graph, vertical: volts, horizontal: seconds



Up to table of contents

1.18 A HP Z3805A GPSDO


Lately, I came across a 12 year old (from 2012) post on the time nuts forum, where user Said Jackson talks highly about this box. The vendor he bought from, still sells these on Ali, with 100% positive feedback, so I decided to buy one.

It arrived super well packaged, and looked like new. The only hint of previous use was some marring on the D25 and XLR connectors. It is a very nice "old style HP" box - much bigger than most modern GPSDOs. It is ancient technology, but being based on a high performance DOCXO, it shouldn't be worse than cheap modern ones.

Z3805 on the table
Fig 1.18.1 The Z3805 box

I still haven't installed a GPS antenna at the new place, so I decided to power it up without antenna, just to see if it outputs ten MHz, and communicates on the serial port.

There are two supply options, 28V and 56V, but none of the checkboxes on the back side were checked, so I started with 15V and slowly increased the voltage.

Z3805, back side connectors
Fig 1.18.2 Back side. The plus and minus marks are by me, had to open the box to see, have no manual.

Z3805, front panel
Fig 1.18.3 Front side

It drew almost no current (<25mA) up to 23.5V, when the LEDs came on, and the current rose to about two amps. It kept at 2A for a few minutes, then slowly decreased to about 0.85A, in less than an hour.
So it seems it is the 19.5...30V type. It will not start at 19.5V, but once started and warmed up, it works down to 19.5V

The guts look like this:

Z3805 guts, with top board
Fig 1.18.4 Z3805 guts, with top board. The DOCXO is probably a 10811, inside an outer thermostat box. The box is full height of the instrument.

Z3805 guts, without top board
Fig 1.18.5 Z3805 guts, without top board. The little tin box on the green board seems to be the GPS receiver.

The top board seems to be the power converters and distribution, the smart stuff is on the bottom board, based on a MC68331 microcontroller and a Xilinx XC3042 FPGA.

Since this is a device best kept powered up constantly, a dedicated power supply makes sense. I have a box of old laptop PSUs, which are mostly 19 or 20V, so shouldn't be too hard to convert to 24V.
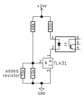
I opened one, and it had a very simple regulation circuit, based on a TL431 and optocoupler feedback.

Schematic of the PSU regulation circuit
Fig 1.18.6 Schematic of the PSU regulation circuit (TL 431 pins 2 and 3 are swapped)

I simply added parallel resistors to R1, until I got a bit more than 24V, with a 33k resistor. (the 39k on the photo below gave 23.5V)

Photo of the parallel resistor
Fig 1.18.7 Photo of the parallel resistor (red arrow)

The output electrolytic capacitors were 25V types, so I replaced them with 35V types of a lower value, but same size. The supply was rated for 4.7A output, so at the less than 1A consumption of the 3805, the ripple should be OK with the smaller caps. Last, I replaced the HP barrel plug at the end of the cable with a XLR, to fit the 3805.
These boxes are glued/welded together, so I did not bother trying making it nice, just used a couple of zipties to shut the box.

Photo of the finished PSU
Fig 1.18.8 Photo of the finished PSU

Usually. it makes sense to supply precision oscillators from a linear supply, to avoid interference. But the Z3805 box itself contains three switching converters, so I think a linear supply wouldn't bring much improvement.

I could get responses over the RS232 port on the first try (9600, 8N1). The status page reports all self tests passed, and the last location half way between Kobe and Osaka in Japan.

A screenshot of the Z3805 status page
Fig 1.18.9 A screenshot of the Z3805 status page

The normal prompt (after power up) is "scpi >", but after a bad command, it changes to "E101->" or similar, and stays so, even after subsequent correct commands.

Up to table of contents

1.19 My HP8663 signal generator


When it was introduced in the 80's, this was the lowest noise signal generator, and it held the title for more than a decade. Even today, there are not many better ones out there.
These were very expensive when new, but now go for very reasonable prices on the used marked. I guess their size, weight and power consumtion make them less popular. I bought mine a few years ago, at the Friedrichshafen HAM radio flea market.
The HP8663 is based on a special switched inductance low noise VCO, with a HP10811 10MHz OCXO as the master reference. The 10MHz reference is available on the back panel, but 10811s are described elsewhere on this page, so here I write about the front panel main output, when the frequency is set to 10.0 MHz. For the same reason, I did not make separate frequency stability tests, the ones for the 10811 should be representative.

Up to table of contents

2 What and how it was measured


First, some general characteristics, like power consumption, tuning sensitivity, supply pull, etc. were measured.
Next, phase noise with my HP3048 system, and longer term phase/frequency stability with my
FRCOMP setup.
These are similar measurements, the main difference is that HP3048 measures short term deviations, in the range up to 100 seconds (frequency offsets from 0.01Hz upwards) and Frcomp measures long term deviations, from approximatley one second up (frequency offsets 1Hz and below).

I do not have the facility to simultaneously measure many oscillators, so I mesured them sequentially. I could only dedicate a week or so to each oscillator, so, surprise, one year aging I did not measure. Each oscillator got up to a week warm up time, then I did the measurements.

In most cases, precision oscillators are charcterized by their Allan deviation (ADEV) curve [1]. That is a statistical measure, which in one graph tells the overall performance of the oscillator, at various timescales.
But because ADEV is based on averaging, a short spike will just slightly raise the curve over a broad band of offsets, indistinguishable from a low level broadband noise - you will never know that the oscillator itself is better, and the curve could be lower, if you just wouldn't happen to bump into that cable.
If you are buying na oscillator, ADEV should be your guide. But I was interested in a more detailed observation of the behavior of various oscillator types, how they react in real time to different changes in the environment, etc.
For that purpose, a high resolution frequency-vs-time graph is hard to beat. Changes caused by temperature, supply voltage, output load, etc., can be observed in real time. Regulation loop time constants and dampings can be deduced, and so on.

Up to table of contents

2.1 Phase Noise

I am mostly interested in VHF and above stuff, so I was very interested in the phase noise.

For phase noise, absolute values can be obtained by the "triangular hat" method, measuring all three possible pairings of three sources, and then solving a system of equations. The HP3048 software should be able to do the math for you, but mine (an 'opt301' DOS version) somehow does not want to do it. No error reported, simply nothing happens, when I select the option. Luckily, the math is not very complicated, can also be done manually.
Once you have one well characterized oscillator, you can measure others with equal or higher noise against it. If their noise is similar, you must deduct the reference oscillator noise. Again, the software should do that, but mine won't. If the measured oscillator is much noisier, you can just take the result as-is.
To avoid measuring too many triplets, my strategy was to find the best source(s), and then measure the others against them. There is not necessarily a single best source, one might have lower close-in noise, and some other the lowest far out noise floor.
When two oscillators of the same type are available, assuming their noise is equal, they can be measured against each other, then 3dB subtracted from the result. To check that they are about equal, they can be measured against a third one, whose noise should not be much higher. In any case, you can be sure that neither of the two is worse than the measured result.

In the end, I found the HP10811 #3 to have the lowest noise over most of the range. The Epsons were comparable around 1 Hz, but most other oscillators had higher noise, so I used the HP10811 #3 as the reference in most measurements.

When measuring phase noise, the power supplies used can influence the measurement, especially line harmonic spurs, the 'line porcupine'.
When measuring two identical oscillators, using the same supply for both can help. Using batteries is even better, since you can get rid of multiple grounds.

Measuring phase noise with battery supply
Fig 2.1.1 DUT oscillators supplied from a battery

I have put the OCXOs on folded bubble wrap, to isolate them somewhat from mechanical vibration of the table (fans, people (me) walking around...).
Here is a GIF animation of measuring the same oscillators with separate supplies, with a common supply, and with a battery. You can watch the line porcupine turn into a small hedgehog, and then vanish completely!

Animation of three phase noise measurements
Fig 2.1.2 Measurement with separate supplies, common supply and battery

Could be, that this was for the first time in my life, to see a spurless phase noise graph, live or in literature...
Note that in the common PSU measurement, some noise has intruded in the 3...10Hz range. Such are the vagaries of phase noise measurement. Often you need to repeat the measurements, or increase the averaging.
The default averaging factor is 4. For most measurements, I set it to 64 (marked "avg64" in the title). When set to 64, the curves are much smoother, but one measurement down to 0.01Hz takes many hours.

The noise floor of the HP3048 depends on the input levels. With the levels produced by the oscillators presented here, it was below -170 dBc/Hz.

system noise floor
Fig 2.1.3 The system noise floor, as measured with HP11848 internal oscillator.

For most of the following phase noise measurements, HP10811 #3 was used as the reference, whose phase noise I determined using the "triangular hat" method, with the other two HP10811 oscillators I have.
Subtraction of reference oscillator noise does not work in my HP3048 software, so in the following measurements, the noise of the HP10811 is not subtracted. But most of the DUTs here have high enough phase noise, that the HP10811 does not conribute significantly.

I am running the HP3048 software on an old DOS box with bad battery (the stupid Dallas black box), so the dates and times on the graphs are mostly random numbers.

Up to table of contents

2.2 Frequency Stability

As far as long term stability goes, I have no optical mesh atomic fountain hydrogen maser turbo cesium reference, so the sources were just pitted against each other. For very long times (more than one day), I used one of the GPSDOs, and for medium times (seconds to hours) one of the rubudiums. The rubidiums were checked against GPSDOs for longer term stability.
This was OK for me, since for the interferometer, I just need independent sources that keep synchronization as well as possible.

Some of the measurements on this page I have already presented on the
FRCOMP page, but there the emphasis was on testing the Frcomp performance, while here I focus on the sources themselves.

During the stabilty tests, I also checked the supply voltage pull, and did a "fan test", to see how the thermostats perform. I put a small fan about 10 cm from the OCXOs, and switched it on and off.

Photo of the fan blowing into a OCXO
Fig 2.2.1

NOTE: Symbolic image - the fan is reversed, to show the label, and is not running.

This is quite a brutal test, in real life you wouldn't expose your frequency standard to such harsh thermal shocks. I've run the 12V fan at 8V. At first, because of my mistake, and later, because I didn't want to redo the measurements already done.
Any real temperature characterization would have to be done in a thermal chamber, but the fan test proved to be very useful for thermostat problem detection, and fine adjustment of thermostats.

3 Measurements of phase noise

3.1 HP10811


After some playing around, these seemed to be the best of my oscillator collection, so I decided to do the "triangular hat" measurement on these, to determine their phase noise characteristics. The measurements of the three possible pairs is shown below as a GIF animation:

The three measurements
Fig 3.1.1

From these, I calculated this:
    0.01Hz  0.1Hz   1Hz     10Hz    100Hz  1kHz    10kHz  100kHz
#1  -40.3   -74.6  -106.2  -135.7  -156.3 -162.3  -162.0  -162.4
#2  -41.0   -73.5  -105.2  -136.0  -157.1 -162.3  -164.3  -163.8
#3  -44.8   -82.2  -119.0  -149.7  -159.2 -163.8  -165.8  -166.7
So, #3, the "D" type, came out the best. The difference is quite big, which is not that good for the "triangular hat" accuracy, but that is what I have. Should buy a couple more "D" types, but their prices went through the roof lately.

The phase noise specification for "D" type is
    1Hz     10Hz    100Hz   1kHz    10kHz
#1  <-100   <-130   <-150   <-157   <-160
which is surpassed by a big margin.
The HP10811-60111 type has no phase noise specified, but both of mine are within the "D" spec. HP really ruled the (micro)waves, while it lasted.



Up to table of contents

3.2 Epson Toyocom TCO-6920


Phase noise of the two Epson OCXOs
Fig 3.2.1

Between 0.1 and 10Hz these are very good, competitive with the HP10811s. But 100Hz and above, they are much worse.
There is some difference between the two, but I guess, with surplus stuff from Ebay, one can expect that.

Up to table of contents

3.3 Trimble 65256 OCXOs


Phase noise of the two Trimble OCXOs
Fig 3.3.1

These two are a 12V type (trim1, date 0640) and a 5V type (trim2, date 0918), so the difference between them is not surprising. The hump at 0.1Hz in the 12V type is real, I have repeated the measurement several times, and it was always there.
For the 5V types, I added a 7805 to the test board, maybe that's why there are no spurs. But Bliley and CTI below, were measured on the exactly same test board and setup, and the line spurs are there.

Up to table of contents

3.4 Bliley NV47M1008


Phase noise of the Bliley OCXO
Fig 3.4.1



Up to table of contents

3.5 EGG H314 OCXO


Phase noise of the EGG OCXO
Fig 3.5.1



Up to table of contents

3.6 CTI OSC5A2B02


Phase noise of a CTI OCXO
Fig 3.6.1

Regarding phase noise, these were a pleasant surprise, considering their price. I have a dozen of them, and they all measure consistently within a couple of dB.

Up to table of contents

3.7 The RFG-RB rubidium


I measured this one before I had the HP10811s, so it is measured against the HP11848 internal 10MHz oscillator A, which is similar to the HP10811. It was also measured without additional averaging, so the curve is a bit noisy.

Phase noise of the RFG-RB rubidium
Fig 3.7.1

The phase noise between 0.1 and 100 Hz is significantly worse than the free running OCXOs. The rubidium "dip" is symmetrical, so the loop must be dithered, to keep the signal centered in the dip. Usually, in these oscillators, the dither frequency is a few hundred Hz. We can expect the loop to be at least ten times slower. There is a marked "PLL shoulder" above 10Hz, which indicates the bandwidth of the controlling loop. The fat dildo at 20kHz is probably from some dirty switchmode supply in the vicinity.

Up to table of contents

3.8 The LPFRS rubidiums


My three LPFRS rubidiums behave like this:

Phase noise of the Cellsync GPSDO
Fig 3.8.1

Lpfrs1 is the one I bought in working order, lpfrs2 and lpfrs3 are the ones I resurrected. Overall, the phase noise is 5..10dB lower than the RFG-RB.

In the 0.1Hz to 10kHz range, they have higher noise than a HP10811, up to 30dB worse at 100Hz. It would make sense, to have a "cleanup" HP10811 locked to the rubidium, with a slow PLL.
I do plan to design such a "cleanup" loop.

Up to table of contents

3.9 Trimble 57963-C GPSDO


These have a funny disciplining loop, which abruptly shifts the frequency every second, see
below.
In the phase noise spectrum, this shows as a sin(x)/x pattern up to ten Hz. The animation below shows a comparison between locked and holdover (antenna disconnected) states:

Phase noise of the Trimble GPSDO
Fig 3.9.1

During holdover, the OCXO should perform like free running, compare trim2 (5V type) in fig 53 above. It even has a little lower phase noise, maybe because it is 6 years younger (1543 vs 0918).
Below 10Hz, disciplinig increases the phase noise, up to 25dB at 1.1Hz.

Up to table of contents

3.10 Oscilloquartz OSA 4350 GPSDO


To my surprise, this was a quite hairy animal:

Phase noise of the oscilloquarz OSA 4350, disciplined and holdover compared
Fig 3.10.1

I tried all kinds of every power supply, including batteries, but the porcupine was always there. I could lay my hands on only one specimen of this species, so can't say for sure, that this is the typical behavior. Could just be an expired cap in the old box. It wasn't mine, so no surgery.
However, the supply voltage is specified as 18...60V. Say the OCXO inside runs at 12V, and the supply is 60V. A linear regulator would then cook off four times the power consumed by the OCXO heater. Therefore I am quite sure, there is a switching regulator inside the box, spiking up the spectrum.

This GPSDO also does some jumps in frequency, similar in size to the trimble above, but on average at much longer, quasi random intervals. It seems, it runs from uncorrected 1PPS pulses, see
below.
This makes the effect of disciplining on phase noise smaller than with the Trimble, mostly seen here below 0.1Hz offset.

Up to table of contents

3.11 Quartzlock E8X GPSDO


Phase noise of the Quartzlock GPSDO
Fig 3.11.1

Good performance. I forgot to measure the holdover before returning it to the owner, so above is only the disciplined curve.
The two humps at about 50 and 70 kHz are real, they were there in every measurement. The noise seems to slightly increase towards 100 kHz, but my HP3048 software doesn't support the RF analyzers I have, so no measurement above 100 kHz.



Up to table of contents

3.12 Cellsync 1100 GPSDO


Phase noise of the Cellsync GPSDO
Fig 3.12.1

Quite horrible. Old box, maybe faulty caps or something? But despite that, is it still very useful as a frequency reference for counters, etc. Long term, as good as any GPSDO, just not suitable for frequency multiplication and synthesis.

During holdover, it went outside of the electrical tuning range of my HP10811D reference, see
below.
I did not want to mechanically retune the HP again, so I didn't bother to measure the holdover phase noise.

Up to table of contents

3.13 PTI 100MHz


I have combined all three measurements at 100 MHz into this animation:

Animation of three phase noise measurements
Fig 3.13.1

Number three (the one with shunted output filter) of course stands out at offsets above 10kHz.
Why the spurs are strolling up and down? Absolutely no idea.

Next, I used the /10 divider described above, to produce 10MHz signals. The following animation compares the results at 100 and 10 MHz, for oscillators #1 and #2 (the ones with filters):

Phase noise of PTI oscillators divided to 10MHz, compared to original
Fig 3.13.2

A noiseless /10 divider should reduce the phase noise by 20dB. At offsets less than 30Hz that is almost exactly what we get. At higher offsets, then noise of the SN74AC163 starts to show, and above 300 Hz it dominates.
But -160dBc far away noise floor is still good, comparable to the HP10811, so the SN74AC163 can be used as a quite respectable low noise frequency divider.



Up to table of contents

4 Measurements of Frequency Stability


4.1 The rubidiums

4.1.1 Long term

For longer term stability, I compared the lpfrs rubidium #1 with the Trimble 57963-B GPSDO #1. These Trimble GPSDOs are quite "jumpy" on a faster time scale (see
here), but over a longer time, this can be mitigated by averaging.
I let the measurement run for eight days (first to eighth of March 2022), so that a 24h cycle would nicely fall into a FFT bin. On a 1mHz/div scale, it's more or less a straight line:

LPFRS versus Trimble GPSDO, 8 days, 1mHz/div
Fig 4.1.1.1

Blue samples are averaged for 1.365seconds, the white ones about 350 seconds.
Expanding the vertical scale to 100uHz/div, shows a slow drift:

LPFRS versus Trimble GPSDO, 8 days, 1mHz/div
Fig 4.1.1.2

It is a nice linear drift, shouldn't be too hard to compensate. Linear regression shows 13.7uHz (1.3E-12) per day of drift.
Apart from the drift and the short term noise from the GPSDO, nothing much can be seen. The room temperature variations, and the ionosphere vary with a 24h cycle, but don't seem significant.
After removing the offset and linear drift, the one hour averages look like this:

One hour averaged frequency deviations
Fig 4.1.1.3

The temperature in the room varied a few degrees up and down:

Room temperature variation graph
Fig 4.1.1.4

Maybe the dip in the temperature at 1.6462E9 could be correlated with the frequeny peak at the same time?
The Sun was rather quiet: (graphs from htpps://www.swpc.noaa.gov/)

Solar activity - proton flux
Fig 4.1.1.5
Solar activity - x-ray flux
Fig 4.1.1.6

and beginning March in Slovenia, it stayed under 40 degrees of elevation.
To see any periodic components in the frequency difference data, I did a 128 point FFT:

FFT spectrum of the frequency deviations
Fig 4.1.1.7

1yad = 1cycle/24h, approx 11.574uHz. There are peaks at 24 and 12h, but not very high, maybe 6dB above noise peaks. There is also a higher peak in bin 2 (96h cycle) - no idea where that came from. It is not the crosstalk beat - at 500uHz difference, that would have a 33 minute period, not four days. Probably just a fluke - don't want to repeat the 8 day measurement which ties up some instruments. This 4 day component is also visible in daily averages:

One hour averaged frequency deviations
Fig 4.1.1.8

These stay within +-8uHz, therefore it should be possible to discipline the rubidium to better than 1E-12.

4.1.2 Short term

Not having a superior shorter term reference, I measured two of the LPFRS rubidiums against each other, LPFRS #1 vs LPFRS #2. They were in the same room, about a meter apart (and 20cm height difference), but did not have the same thermal environment. One was mounted just on the original heatsink, the other, with it's heatsink, on a bigger aluminium plate, together with the transformer and regulator, which also dissipated some heat. On a shorter time scale, with more or less constant temperature, they mostly agree to +-10uHz, or +-1E-12. Below is a plot over eleven hours, at 10uHz/div scale: (white samples averaged over around 350 seconds)

two LPFRS rubidiums against each other, 10uHz/div scale
Fig 4.1.2.1

4.1.3 The fan test

Unit under test is LPFRS #2, reference is LPFRS #1: (blue 85ms, white 22s average)

Fan test of a LPFRS
Fig 4.1.3.1

Without the fan, the temperature on the outside of the LPFRS box, on the label closer to the physics package, was 61C, with the fan 43C (a 18C difference).
The swinging behavior of the thermostat is clearly visible. After settling, there is about 650uHz of static error.
Also, there seem to be two time constants, the cca 1 minute of the thermostat, and then follows cca 10 minutes of slow settling. I guess the thermostat quickly regultaes the temperature at the thermistor, which then slowly diffuses to the parts, that determine the frequency.

4.1.4 Supply voltage sensitivity

Apart from the supply pull, I was also intersted what is the lowest voltage at which the LPFRS can operate reliably. Planning to operate at some rural site with unreliable power, the possibility of operating from a 24V backup battery, without voltage converters, would be desirable.
I started with normal operation at 24V, and then slowly decreased the voltage, until things started to act funny. That happened at about 18V, although the LPFRS seemed to still consider itself locked (did not initiate the lock search sweep).
Going back up to 19V reduced the swagger a bit, but it was not yet as stable as normally. At 20V the frequency then more or less settled.

Going from 18 to 20V
Fig 4.1.4.1

From here on, I went up in 1V steps to 27V, letting it settle for about 10 minutes at each voltage:

Going from 20 to 27V
Fig 4.1.4.2



Up to table of contents

4.2 HP10811


4.2.1 Thermostat repair

When measuring phase noise, I didn't notice any problems with the HP OCXOs. But when I started frequency measurements, I quickly noted that #2 (the one with the burn mark) is much less stable, up to 100X less!

Stability of HP OCXOs compared
Fig 4.2.1.1

On the left side of the graph is the #2, then I disconnected it and connected #1. Reference was the lpfrs1 rubidium. Both oscillators were switched on simultaneously, and were at this point already running for more than a day.

I won't blame the seller - I doubt he has the time to do detailed measurements as described here, on each OCXO he gets from the junkyard. If he connected this one to an (accurate) 8-digit frequency counter, he got a perfect 10,000,000 Hz, and understandably labeled the OCXO as "working".

The good one (#1) is very stable over 11h (note the 100uHz/div scale):

Stability of HP OCXO
Fig 4.2.1.2 Blue 1.36s averaging, white 350s averaging

100 uHz is 1E-11 at 10 MHz. The OCXO was just sitting on the desktop, no enclosure.

So, what is wrong with the other one?
My first hunch was, that maybe it is just a bad voltgae regulator on the "support board", so I switched the boards. But the fault went with the can.
Maybe it looks like a non-ovenized crystal, or a bad thermostat? On the outside the cans had very similar temperatures, #2 was maybe two degrees cooler.
So, let's do the fan test, first #1 (the good one):

Fan test of HP OCXO #1
Fig 4.2.1.3

The fan reduced the temperature of the can (measured with a thermal camera on the top label) from 44C to 32C.
The specification is less than 4.5E-9 frequency change in the 0 to 70 degrees C range, which would be 6.4E-11 per degree, in our case 7.7E-10 for a 12C change.
Steady state is reached in about 500 seconds, with a static error of about +4.5 mHz, implying a first order thermostat loop (no integrator), although on the schematic, there is a capacitor in the feedback.
4.5mHz is 4.5E-10, so we are within spec.
Looks like this OCXO could be further stabilized by putting it into an outer thermostat box.

The other one (#2) is expectedly much worse, note the 100X coarser vertical scale. The time scale (horizontal) is also two times longer.

Fan test of HP OCXO #2
Fig 4.2.1.4

The frequency now goes DOWN with the fan?? An overcompensating thermostat in one of the cans? But a stable first order feedback loop can't overcompensate?
While the two oscillators are of exactly the same type, the serial numbers are very different, could they contain different crystals?
But the most probable explanation is, that because the crystal is on another part of it's f(T) curve, the derivative is in the other direction (see below).

I decided to check the "oven monitor" output (proportional to heater current). On the good one, the voltage rises fast when power is applied, and also falls quite fast after a few minutes, to 3.5V, when working temperature is reached. After about half an hour, it is stable to a few hundred uV.
On the bad one, the voltage rose slower. It started to fall much sooner, but was falling much more slowly. It fell below 3V, but then slowly rose back to 6V (not shown in the scope shot below).

Oven monitor voltages on a scope
Fig 4.2.1.5

The curves above are after a brief power off, so that the final temperature was reached in a short time.
I checked the oven current on #2, and it was about 1.2A at startup (480mA on the good one). This is one sick puppy here, Crocodile Dave would say. Both the current limit and temperature regulation seem to be broken. The temperature regulation is half-working, as the current falls when the temperature rises, but doesn't stabilize at the right value. Luckily, it was regulating just enough, to keep the thing from commiting a thermal suicide.

The manual provides a nice list of voltages, to measure on the thermostat board, both for hot and cold oven. Reaching the top of the board for voltage measurement is easy, but to replace any component, full disassembly is required.

HP10811 with bottom cover removed
Fig 4.2.1.6

Checking the voltages, the voltage on Q8 emitor was of course a bit higher, because of the current. It was above the reference on U1 pin3, and the output of U1B was at 2.18V, which gave 2.56V on Q6 base, not low enough to adequately reduce the heating current.
This is a simplified schematic of the thermostat, scanned from the manual:

HP10811 thermostat schematic
Fig 4.2.1.7

But a much more serious discrepancy was 1.12V at U2 pin2, where 10.000V is supposed to be. This could be a bad U2, or something drawing too much current. U2 supplies the bridge and U1 (not in the above schematic). Checked the resistance from U2 pin2 to ground with ohmmeter, was 14kohm. But a failed U1 could be a nonlinear load, not visible with an ohmmeter.
I cut pin8 (Vcc) of U1 on top of the board, and voltage on U2 pin2 went even lower. Looks like a bad U2 (a LH0070-1H precision voltage regulator).
These late pleistocene chips are very hard to find. Luckily, there are later equivalents, like LT1031 and AD581, but they cost almost as much as I paid for the whole OCXO. Ouch. Although I know that this OCXO operates at around 80C, I bought the cheaper 0...70C version of the AD581. Sounds outrageous, but I'm quite sure the chips are from a single production, just tested, and sorted into classes, and the ones, that are not within specs above 70C, are assigned to the 0...70C class. This doesn't mean they won't work beyond 70C, only that their accuracy will not be within specification. In this application, absoulte accuracy is not that important, we just need stability.

Time to bite into the sour apple, and take things apart. The two heater transistors have to be unscrewed from the thermal mass, to lift the circuit board for bottom side access (soldering). The manual says that the screws on these transistors have to be tightened to a specific torque. In my copy of the manual, it says 44Nm. Obviosly, they forgot the decimal point! Anyway, having no torque screwdriver, I had to substitude some fingerspitzengefuehl.

HP10811 with with thermal mass extracted
Fig 4.2.1.8

The manual also says, you shouldn't run this thing opened, because it will overheat. So, after replacing U2, and re-soldering U1 pin8, I had to reassemble before testing. Luckily, the 10V were now present, and the thermostat seemed to work perfectly.
To be sure, I repeated the fan test:

Fan test of HP OCXO #2 after repair
Fig 4.2.1.9

WOW! This is now even more fan-proof than #1, the "good" one! The fan was switched on one division from left, and switched off four divisions later, center graph.
The initial upward bump is expected. Because the environment should only pull the oven temperature down, it is best to set the thermostat just above the LTTP point on the SC-cut temperature curve:

Thermostat set point on the temperature curve
Fig 4.2.1.10

(LTTP = Lower Temperature Turnover Point, HTTP = Higher Temperature Turnover Point)
In this case, when the temperature is pulled down, the frequency will first increase, then decrease.

But now, #1 doesn't look that good anymore :-)
Hmmmm, should I take it apart?
First, I compared the oven monitor voltages during fan test between the two:

Oven monitor voltage graph during fan test, ocxo #1
Fig 4.2.1.11
Oven monitor voltage graph during fan test, ocxo #2
Fig 4.2.1.12

The discontinuity on the top graph is probably just me, bumping into a wire - these modern crocodile clips are hopeless!
The thermostat seems to work OK, it's probably just not set to the correct temperature for the particular crystal. How could that happen? Does the temperature curve shift with age? No idea - I'm no flintstone expert. Or did someone mix and match components from several OCXOs? Not likely, since everything inside is on a single flat flex. More probably, some resistor in the bridge, or the offset voltage of U3 has shifted.

Judging by the direction of the frequency shift, the temperature is between LTTP and HTTP, just to far from LTTP. It would need to be lowered, closer to LTTP.
There is a tempertaure setting resistor, R20 in the thermistor bridge, which has to be chosen according to a marking on the crystal package, using a table in the manual.
The sensor is a NTC, it will have a higher resistance at a lower temperature. So, R20 would have to be increased to lower the temperature. This can only be done by desoldering R20, requiring disassembling the oven.
But I am a lazy guy, and decided to rather reduce R19 in the other bridge leg, which can be done from above, by soldering a piggyback parallel resistor on it. First, I soldered two 0.3mm CuL wires to both ends of R19, and closed the box. Then I added an external potentiometer, and went looking for the LTTP, by turning the potentiometer in small steps:

Searching for the LTTP
Fig 4.2.1.13

while measuring the voltage V2 (see schematic above), which was accesible on one of the two wires. LTTP was easily found at approx V2=2.584V, or 53k parallel resistance. Note that higher voltage means lower temperature.

Frequency versus temperature around LTTP
Fig 4.2.1.14

But then I was hit by a terrible mistery. Regardless if I set the temperature above or below LTTP, the fan always increased the frequency. WTF? WTFFF???

My first idea was, that the fan was also blowing on the oscillator supprt board, where the voltage regulator for the oscillator resides. Or maybe the changed heater current pulls the supply voltage, etc. So I removed the OCXO from the support board and, not having the appropriate connector, soldered wires to the ocxo. Also used two separate power supplies, out of fan's reach, for oven and oscillator. But the result remained the same:

Fan test on three points of the frequency/temperature curve
Fig 4.2.1.15

"A" is climbing up to the top of the LTTP hill, "B" is climbing down to the warm side, "C" is climbing back over the hill to the cool side, and "F" are the fan episodes. The fan response is the same, wheter on the top or either side of the hill!
Note that the hill is a frequency phenomenon, the temperature was rising during both "A" and "B", and was falling during entire "C".
The small spikes are just the electrical response of the thermostat (oven monitor voltage responding to a step on the thermistor bridge):

Electrical step response of the HP10811 thermostat
Fig 4.2.1.16

caused by me turning the potentiometer. It has a time constant of about 8 seconds (C18,R24), at least ten times faster than the thermal mass response. The temperature change caused by the fan is too slow, to excite this mode. The three big spikes are just clumsy me, bumping into stuff.

But wait.. when on top of the frequency temperature curve hill, any small temperature change, regardless in which direction, must drive the frequency down!
The only explanation for those fan and other upward peaks must therefore be non-thermal. The problem when measuring at the 1E-10 level is, that everything will influence the result. You should even ask your grandma's soul, not to fly too close to your oscillators :-)
To check whether there is some electromagnetic influence from the fan motor (which was of course run from a third power supply), I used a manual fan (a piece of cardboard), but it also drove the frequency up. So how can an air flow have a non-termal effect? The OCXO was sitting firmly on the table, and certainly did not move in the gentle air flow.
It seems that somehow the heater current, in some hideous hidden way, non-thermally affects the frequency. Which is strange, as I had completely separated oven and oscillator power supplies for this test.

Out of curiosity, I moved the potentiometer from R19 to R18, to raise the temperature. I could reach the HTTP, and went a little beyond it, to do another fan test. But again, the fan raised the frequency. At this point I gave up. Probably I am just stupid, and overlooking something obvious.

I was also curious what are the actual temperatues involved. I could just shove a multimeter thermocouple into the OCXO guts. But that would damage the brittle thermal insulation, which I did not want to do. The only remaining solution would be to use the internal thermistor. But there is no data (thermal curve) for the thermistor. The manual only states that is is 100kohm at "room temperature" and 9kohm at 82C. The manual also includes a table of temperature setting resistors, from 80 to 84 degrees.
Assuming a simple exponential curve R = Rn * exp(B/T), the room/82 pair gives Rn=0.03 and B=4473 (assuming room temperature=25C). With these, the results are around 5 degrees off the setting resistor table. Tweaking Rn and B to match the table, gave Rn=0.0278 and B=4515.3, which were then used to calculate the temperature.
LTTP was reached with 52.7 kohm parallel to R19. This needs a thermistor resistance of 11.55 kohm to balance the bridge, corresponding to 75.9C.
HTTP was reached with 4.43 kohm parallel to R18. This needs a thermistor resistance of 4.254 kohm to balance the bridge, corresponding to 105C.
The original temperature setting is 80C (1330 ohm setting resistor). At LTTP, the frequency deviation is +660mHz, and at HTTP it is -7420mHz from the value at 80C.
The LTTP and HTTP temperatures agree quite well with what I have read in the literature [2], and the original setting, much closer to LTTP, but above it, also makes sense.

Up to table of contents

4.3 Epson Toyocom TCO-6920


Initial switch on:

First 160 seconds after power up
Fig 4.3.1 Epson #1, first 160 seconds after power up

It needs about 16 hours to settle within 1mHz. During the first six hours, it produced a lot of "spikes". The following graph starts about an hour after switch on:

4 to 16 hours after power up
Fig 4.3.2 Epson #1, 1 to 16 hours after power up. Blue trace is averaged 85ms, and white 1.36s.



The fan test:

Fan test of Epson OCXO
Fig 4.3.3 Epson #1, fan test

shows the time constatnt of the (outer?) thermostat to be around a minute. During fan operation, the frequency can be seen to slowly crawl back to the no-fan value, is this the inner thermostat at work?

Power supply pull, from 11.5 to 12.5V, less than 300uHz. An abrupt change (faster than the thermostat loop?) causes a transient of a few ten mHz, but after about two minutes, the frequency is back within 1mHz or better.

Epson #1, supply voltage pull
Fig 4.3.4 Epson #1, supply voltage pull, 4mHz/div

Epson #1, supply voltage pull
Fig 4.3.5 Epson #1, supply voltage pull, 200uHz/div



Up to table of contents

4.4 Trimble 65256


4.4.1 The 12v Type


4.4.2 The 5v Type




Up to table of contents

4.5 Bliley NV47M1008


Frequency deviations, against LPFRS rubidium #1, over four days:

Fan test of Bliley OCXO
Fig 4.5.1 Blue 85ms averaging, white 1.36s averaging, 1mHz/div

The trace is thicker because of shorter averaging. The daily temperature cycle is prominent. The temperature varied about 4 degrees pp.

The fan test:

Fan test of Bliley OCXO
Fig 4.5.2



Up to table of contents

4.6 CTI OSC5A2B02


The fan test:

Fan test of CTI OCXO
Fig 4.6.1

looks like there is no thermostat action?

Up to table of contents

4.7 Trimble 57963-C GPSDO + common antenna test


Long term frequency stability of all (functional) GPSDOs should be about the same, that of the GPS system. Therfore, in this, and the following two sections, I focus on the short term stability.

Comoparing the output with a free running HP10811 gives this:

Short term frequency of the trimble GPSDO #1
Fig 4.7.1

Every second, this GPSDO does a hard jump to the last measured point, it does not seem to do any averaging or smoothing. I have two GPSDOs of this type, and both show the same jumps, so this is very probably their normal behavior.

During holdover, there are no such jumps:

Short term frequency of the trimble GPSDO #1
Fig 4.7.2 Antenna disconnected at 5.5 div from left

proving that the jumps are caused by the disciplining loop.

Since I have two identical GPSDOs of this type, I decided to try connecting them to the same antenna, with a power divider, and see what happens. This setup would eliminate all of the differences in the multipath, ionospheric effects, satellite position and clock errors, etc. Any difference in the 10MHz outputs would represent only the noise and errors (arithmetic rounding...) in the GPSDOs themselves, showing the absolute limit of accuracy, achievable with these GPSDOs. It would be a measure of the "residual phase noise" of the GPSDOs (receiver + disciplining loop).

Would they jump in unison now, drastically reducing the frequency difference between them?

Frequency difference graph of two Trimble GPSDOs connected to the same antenna
Fig 4.7.3 Frequency difference between two Trimble GPSDOs connected to the same antenna

Nah. Mierda!
So it seems we are limited by internal noise. I should have expected that, since close multipath and the ionosphere do not change much on such short time scales.
The once per second jumps also make a hump at one second in the short times ADEV curve:

Short time ADEV curve between two Trimble GPSDOs connected to the same antenna
Fig 4.7.4 ADEV between two Trimble GPSDOs connected to the same antenna, short times

I only calculate ADEV once per octave (a little more than three points per decade), so the hump looks wide.
As expected, on larger time scales, the ADEV curve plunges down into oblivion, because, in the end, both 10 MHz outputs are derived from the same clock (the GPS signal on the common antenna).

Longer time ADEV curve between two Trimble GPSDOs connected to the same antenna
Fig 4.7.5 ADEV between two Trimble GPSDOs connected to the same antenna, longer times

The mutual phase flaps around by about plus minus 200 miliradians (+-12 degrees).
Is there some drift in the data? This would be a hint, that these GPSDOs are FLLs, not PPLs.

Mutual phase history between two Trimble GPSDOs connected to the same antenna
Fig 4.7.6 Plot of mutual phase over two days

Note that the four curves above show the sum of contributions from both GPSDOs. Assuming their contributions are equal, the amount from each one separately would be somewhere between 50 and 71% of the total, depending of the amount of correlation between the two. There will be correlation, because of the common noise from the active antenna and its surroundings is dominant.

Next, I tried the same measurement, but with separate antennas. (Antennas A and B, as descibed on my
GPSy Dances page.)
On a longer time scale (21 minutes), it looks like this:

Frequency difference, common antenna
Fig 4.7.7 Frequency difference, common antenna

Frequency difference, separate antennas
Fig 4.7.8 Frequency difference, separate antennas

The difference is bigger, because the noise is now uncorrelated, and maybe some multipath. The ionospheric effects shouldn't be significant at such small antenna spacing and time scale.

With separate antennas, the hill on the ADEV is higher, and shifted to longer times:

ADEV, separate antennas
Fig 4.7.9 ADEV, separate antennas

I got these GPSDOs as bare PCBs, with the OCXO exposed, so I did a fan test:

Fan test
Fig 4.7.10 Fan test

Holdover and re-lock:

Holdover and re-lock
Fig 4.7.11 Holdover and re-lock



Up to table of contents

4.8 Oscilloquartz OSA 4350 GPSDO


This one seems to work on uncorrected 1PPS pulses, since it's freqency curve resembles a quantization error:

OSA4350
Fig 4.8.1 "quantization error" like jumps, 1mHz/div
OSA4350
Fig 4.8.2 Blue averaged 1.36s, white 350s, 400uHz/div

The deviations are mostly within +-1.5 mHz, similar to the Trimble GPSDO. The problem is that when the curve slows down, averaging (white trace) becomes less effective. There is no limit on how slow the curve can get, it depends on the frequency of the receiver's (probably) free running clock.
NOTE: The top graph is against a HP5350 oscillator with a big offset, the bottom one against the RFG-RB rubidium with a smaller offset.

Up to table of contents

4.9 Quartzlock E8X GPSDO


For a couple of days after power up, this one produced some strange hiccups:

OSA4350
Fig 4.9.1 A big hiccup
OSA4350
Fig 4.9.2 Another hiccup, zoomed in

After a few days, it calmed down, only small random wiggles remaining:

OSA4350
Fig 4.9.3 Frequency deviations after a longer warm-up, 100uHz/div

No discernible patterns. The deviations are within +- 500uHz, significantly smaller than either Trimble or Oscilloquartz.

Up to table of contents

4.10 Cellsync 1100 GPSDO


Cellsync
Fig 4.10.1 Frequency deviations against RFG-RB rubidium, blue 1.36s avg, white 350s avg, 400uHz/div

The holdover behavior is a bit funny:

Cellsync
Fig 4.10.2 Frequency deviations against RFG-RB rubidium, blue 85ms avg, white 8.5s avg, 10mHz/div

Upon disconnecting the antenna, one can hear a relay click inside, looks as if it switches the OCXO EFC voltage to a fixed value, not the last valid one. The OCXO was probably not fully warmed up, therefore the drift.
Upon re-lock, the relay seems to switch to the last good value, as the up and down jumps are about the same amplitude. After re-lock, the loop time constant is maybe around 500 seconds, slightly underdamped.

Up to table of contents

4.11 PTI 100MHz


I had to measure these through the /10 dividers, so the actual frequency deviations at 100 MHz are ten times bigger.

Up to table of contents

4.12 HP E1938


Here are the measurements of the four e1938s against a LPFRS rubidium:

Frequency deviation of E1938 #1
#1, 1mHz/div

Frequency deviation of E1938 #1
#2, 1mHz/div

Frequency deviation of E1938 #1
#3, 1mHz/div

Frequency deviation of E1938 #1
#4, 1mHz/div

#3 seems to be the best, and #1 the worst.

Here are the fan tests:

NOTE: some 15 seconds after switching the fan ON, and when switching it OFF, the leds went from "blinking green" into "blinking green and orange" mode, for some 45 seconds, the orange blinking "TN".

Frequency deviation of E1938 #1
#1, 4mHz/div

Frequency deviation of E1938 #1
#2, 4mHz/div

Frequency deviation of E1938 #1
#3, 1mHz/div

Frequency deviation of E1938 #1
#4, 4mHz/div

Here, #3 seems to be the most "fan proof".

Power on behavior:

Frequency deviation of E1938 #1

Frequency deviation of E1938 #1

There is also a reset button on the main board. When pressed, this happens:

Frequency deviation of E1938 #1



Up to table of contents

5 Conclusions


OCXOs


Regarding stabilty and phase noise, the HP10811 OCXOs are probably the best overall, but have three minuses: They are not manufactured any more, but still quite easy to find on Ebay. The HP10811D type has lower close-in phase noise than the 60111 type, but also tends to be about 2X more expensive on Ebay.

Performance wise, I would rank the EPSONs a close second, altough they have somewhat higher far-off phase noise. Their close-in phase noise is competitive with the HPs, and they are maybe even a little less sensitive to the environment (double oven).
Their mian minus is, that they aren't widely available.

In the price/performance area, the CTI CETC OCXOs win hands down: Their main minus is, that their smallness makes them very sensitive to the environment (air currents...). They will benefit greatly from being put in a outer box, preferably massive and/or temperature regulated.
As far as I know, they are still manufactured, so availablity should be no problem.

Rubidiums


I have only been able to test four specimens of two different types, one Efratom and three Temex oscillators. These seem to appear on the used market in waves, as the cellular technology generations become obsolete. You must catch the start of the wave, because prices later increase, as the supply dwindles. I got mine past the wave peak, for about 100 euros, but now, sellers are asking 500 and up.

When working, they are very nice stable frequency references. I guess with some help from GPS, one could make an 1E-12 class reference.

Their phase noise is somewhat higher than the best OCXOs I tested, so I plan to try designing a "cleanup loop" by coupling a good OCXO with a slow PLL.

Of the two types, I like the Temex LPFRS, because it contains a microcontroller, which can report many internal conditions over a serial port. With Ebay specimens, these parameters (like the lamp brightness) show rather "end of life" type values, but still work OK. I could even "revive" a couple of them, by simply tweaking some internal trimmer potentiometers. Some people have done even better, by disassembling the "physics package", cleaning stuff inside, heating the lamp, etc. According to the manufacturer, there should be enough rubidium inside for decades of operation.

GPSDOs


At first, I was surprised by the "jumpiness" of the surplus telecom/cellular GPSDOs, but I gues a fast loop is in some sense optimal for the cellular application. Most (all?) of these GPSDOs are microcontroller driven, so the loop parameters are probably determined in software. I guess, on most of them, there are commands over the serial line, to set the parameters. But there are no manuals available that would describe them. Except for the old thunderbolt type, the knowledge doesn't seem to be out there.

I was not so much trying to find the best GPSDO, as to see what are the practical limits of GPSDO performance in general, as I intend to design my own GPSDO anyway.

Of the GPSDOs described here, I would declare as the best the Quartzlock E8X.
The "jumpy" ones could probably be improved by an external, loosely coupled "cleanup" OCXO, same as the rubidiums.

Up to table of contents

References


[1] Characterization of Clocks and Oscillators, NIST Technical Note 1337, pp TN17...TN18
https://archive.org/details/characterization1337sull

[2] Fred L. Walls: Environmental Sensitivities of Quartz Crystal Oscillators
https://tf.nist.gov/general/pdf/906.pdf



Up to S57UUU Home Page